杨府山高复 | 杨府山文化补习学校

网站首页 / 高考专栏 / 高考参谋

中国顶尖名校18届毕业生都去哪了?最受欢迎的是..

截止到2018年12月31日,近半数一流大学建设高校已经在各高校就业网上发布了2018年度的毕业生就业质量报告。

喵老师带你看看2018年中国顶尖高校毕业生的就业整体情况以及新形势下顶尖高校2018届毕业生就业的新动向与新趋势。

顶尖名校毕业生人数有所增加

从7所C9高校的就业质量报告来看,2018届毕业生最多的学校是浙江大学(11972人),其余几所高校2018届毕业生人数分别是北京大学9603人(含医学部),上海交通大学8674人(不含港澳台及留学生),哈尔滨工业大学7479 人,南京大学7970人,西安交通大学7483人,清华大学7243人(不含港澳台及留学生)。除哈尔滨工业大学和南京大学外,其他高校2018届毕业生相比2017届毕业生人数有所增加。

从7所C9高校2018届毕业生的男女比例来看,男生均多余女生。其中哈尔滨工业大学男女比例最高,为2.67:1。西安交通大学和清华大学男女比例约为1.8:1,男生明显多于女生。上海交通大学、浙江大学、北京大学(校本部)和南京大学毕业生中男女比例相对较小,不过男生数量同样多于女生。

出国(境)深造率继续下降

对于顶尖高校来说,相当一部分毕业生毕业后会选择出国(境)深造继续学习,其中本科生是出国(境)深造的主力军。不过从近几年统计数据来看,顶尖高校毕业生的出国(境)深造率呈下降趋势。

从本科生的情况来看,清华大学2018届本科生出国(境)深造人数619人,出国(境)深造率为26.3%,相比2017届毕业生的28.2%下降1.9个百分点;北京大学2018届毕业生出国(境)留学817人,占比30.34%,相比2017届毕业生的30.85%下降0.5%。 浙江大学2018 届共有 1320 名本科毕业生出国(境)深造,占本科毕业生总数的 22.86%, 较去年下降了 1.3%。 上海交通大学2018届本科生出国(境)深造人数924 人,出国(境)深造率为26.32% ,相比2017届本科生的28.06%同样下降1.7%。南京大学、西安交通大学和哈尔滨工业大学出国(境)深造情况也类似。

从各顶尖高校毕业生出国(境)的高校来看,超过半数毕业生都选择了美国高校。其次是英国、中国香港、澳大利亚等地区高校。

大多数毕业生流向东部发达地区

根据统计,C9高校2018届毕业生就业流向地区首选皆为本地城市,除本省市之外,北京、上海、广东、江苏、浙江等地区就业的毕业生也较多 。

C9高校中西安交通大学毕业生有超过40%的毕业生选择西部地区就业,哈尔滨工业大学毕业生就业地域则集中在华北地区和东部地区。总体来看,绝大多数顶尖高校毕业生都流向东部发达地区。

华为依然是接受各高校毕业生最多的企业

从7所C9高校实际就业单位所属行业来看,毕业生人数较多的行业主要包括信息传输、软件和信息技术服务业,金融业,科学研究和技术服务业等。

各大高校毕业生中签约较多的单位主要包括各大知名互联网公司、国家重点央企等。今年华为依然成为接受7所C9高校毕业生最多的企业,七所顶尖高校进入华为的毕业生分别有:北京大学(104人)、清华大学(167人)、浙江大学(444人)、上海交通大学(211人)、南京大学(219人)、西安交通大学(315人)和哈尔滨工业大学(269人)。

选调生成名校毕业生就业的重要去向

近年来,全国各地均加大对高校选调生的选拔力度,其中顶尖双一流高校毕业生成为各省和各城市组织部门招收定向选调生的主力军。同时,各大高校也纷纷采取措施引导毕业生前往基层就业,使得这几年选调生成名校毕业生就业的重要去向。

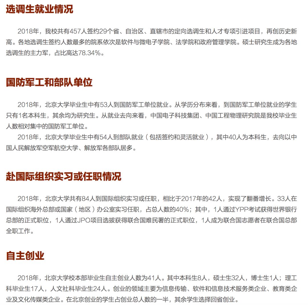
从2018届毕业生情况来看,北京大学共有456名毕业生前往29个省、自治区、直辖市的定向选调生和人才专项引进项目, 创历史新高;清华大学共有288名毕业生通过“定向选调”前往全国28个省(自治区、直辖市)的基层公共部门工作;浙江大学2018 届毕业生中有 302 人进入选调生队伍,涵盖了全国绝大多数省份;南京大学毕业生参加基层就业的人数呈现稳步上升的态势,2018 年已经达到 192 人,其中参加中西部选调生的人数较 2010 年增长了近 21 倍。上海交通大学2018届毕业生中赴各地工作的选调生人数达 160 多人;哈尔滨工业大学2018 届毕业生中,74 人选择扎根基层一线,选调生数量较五年前上涨 10 倍;西安交通大学2018 年共有 107名毕业生被外交部、统战部、国家知识产权局专利局等国家部委,以及陕西、北京、天津、青海、宁夏、广西等 22 个省市自治区录取为选调生和公务员。

只有极少数毕业生选择创业

从统计数据来看,各大高校毕业生选择创业的只占极少数,而且人数相比2017年有所减少。据统计,清华大学2018届毕业生直接创业人数为60人,其中本科生16人,硕士生40人,博士生4人,直接创业总人数相比2017届毕业生减少11人,创业领域主要集中于互联网和文化创意。浙江大学2018届毕业生中共有54人选择自主创业,其中本科生 24 人、硕士生 24 人、博士生 6 人,相比2017届毕业生减少5人。


清华大学2018年届毕业生就业情况


毕业生规模

毕业生去向

出国(境)深造

重点就业单位

就业单位性质分布

就业行业分布

就业地域分布

基层就业

自主创业

清华大学2018届毕业生中,直接创业人数为60人,其中本科生16人,硕士生40人,博士生4人。创业毕业生主要来自美术学院(17人)、经管学院(14人)和计算机系(6人)。


北京大学2018年届毕业生就业情况


毕业生规模与去向

出国(境)深造

2018年,校本部毕业生出国(境)留学人数为1148人,比例为15.21%,首选目标国家为美国,占出国(境)留学总人数的59.84%,其次为英国、中国香港,比例分别为9.23%、5.49%,另有部分毕业生选择到日本、德国、澳大利亚、法国、加拿大、新加坡、瑞士等国家继续深造。 


根据2018-2019年《泰晤士报》世界大学排名,我校2018届毕业生中共有668人赴世界排名前50名的国(境)外高校留学深造,占出国(境)总人数的58.19%。其中出国(境)的本科毕业生有65.61%在排名前50名的高校就读。 


重点就业单位

就业单位性质分布

就业行业分布

就业地域分布

重点领域就业情况


浙江大学2018年届毕业生就业情况


毕业生规模

浙江大学 2018 届毕业生共有 11972 人。其中,本科生 5774 人、硕士生 4536人、博士生 1662 人;男生 6887 人、占 57.53%,女生 5085 人、占 42.47%。 

毕业生去向

国内升学

2018 届本科毕业生共有 5774 人,其中,男生 3488 人,占 60.41%;女生 2286人,占 39.59%。 

2018 届本科毕业生中共有 2162 人被录取为境内大学或研究机构的研究生,境内升学率为 37.44%。 

上一篇:浙江省教育厅关于完善学考选考工作的通知

下一篇:学考选考即将开考,考前心态怎样调整?